移至網頁之主要內容區位置
::: 嘉義市東區民族國民小學

公布欄

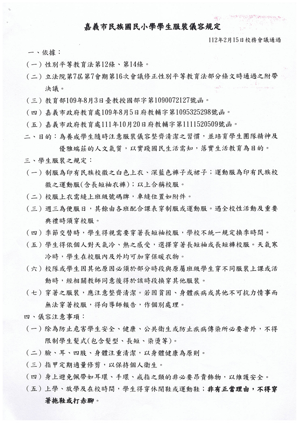
嘉義市民族國民小學服裝儀容規定

{{ $t('FEZ001') }} 生教組

{{ $t('FEZ002') }} 市立民族國小|



{{ $t('FEZ003') }} Invalid date

{{ $t('FEZ014') }} Invalid date|

{{ $t('FEZ004') }} 2023-02-15|

{{ $t('FEZ005') }} 55|