{{ $t('FEZ001') }} 健康中心
{{ $t('FEZ002') }} 市立民族國小|
[有關「COVID-19疫苗接種說明]
凡符合12~17歲,98年9月1日「以後」出生滿12歲之學生
,可依照平台預約成功之時間,前往醫院(所)接種BNT疫苗
[注意事項]
1.學生疫苗接種須經家長同意,需簽署「COVID-19疫苗接種通知說明及意願書」後,學生才可施打疫苗。
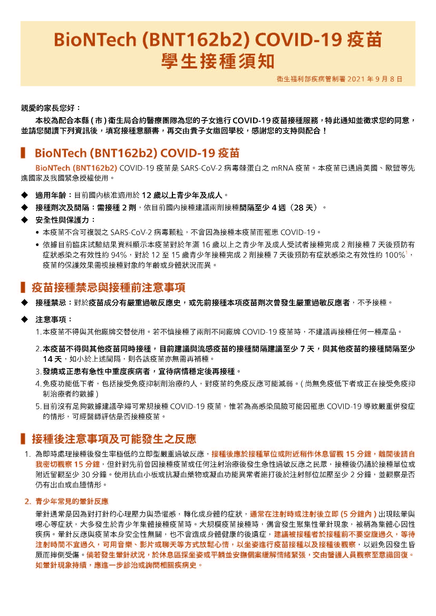
2.提供下載BNT-COVID-19 疫苗學生接種注意事項及意願書
3.若您子女已完成「COVID-19疫苗接種,屆時須通知導師或護理師進行追蹤管理
4.本校於10月29日施打流感疫苗,至少需與BNT疫苗施打日至少間隔一週以上,除可避免疫苗交叉反應,也可降低不好釐清不良反應的情形
►連結預約平台網址
►BNT疫苗學生接種注意事項及意願書
►BNT疫苗學生接種 前 須知
►BNT疫苗學生接種 後 須知



{{ $t('FEZ003') }} Invalid date
{{ $t('FEZ004') }} 2021-09-15|
{{ $t('FEZ005') }} 124|